2026年02月16日 星期一
设为首页
加入收藏
网站首页
信息发布
政策法规
机关党建
政务服务
工作创新
他山之石
区县之窗
网站首页
>
信息发布
>
通知公告
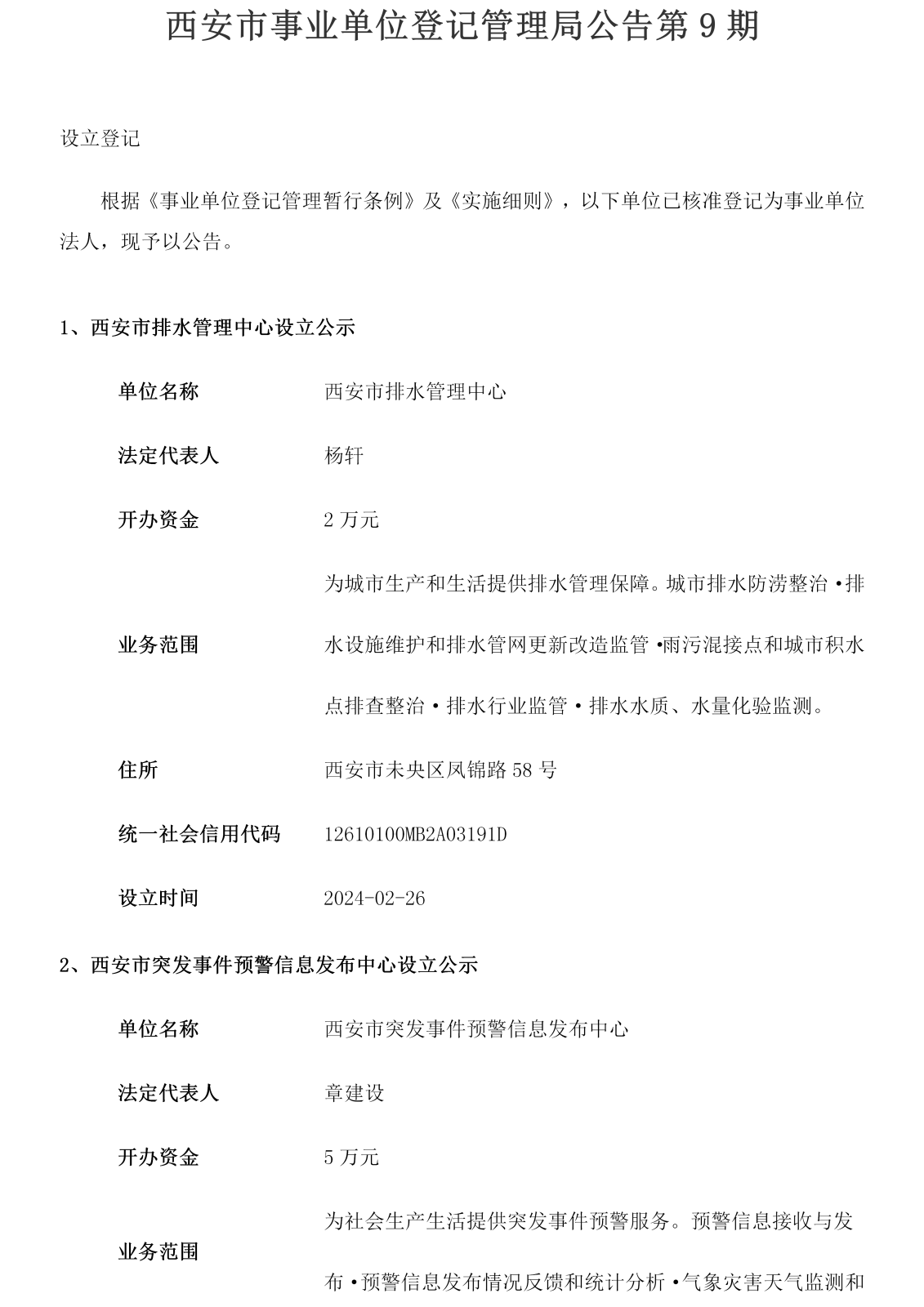
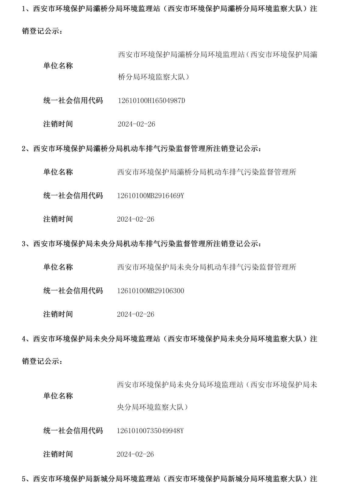
西安市事业单位登记管理局公告(第202409期)
来源:本站
时间:2024-03-12 14:51